Instance Verification Kit (IVK)
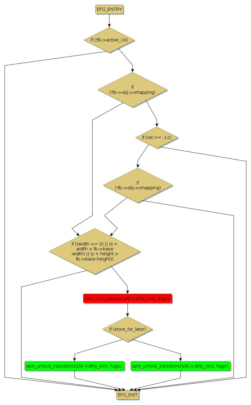
spin lock @ [5226+42+/linux-3.19-rc1/drivers/gpu/drm/udl/udl_fb.c]
Instance Signature: dirty_lock
|
The Matching Pair Graph:
|
|
Function Name
|
Control Flow Graph (CFG)
|
Events Flow Graph (EFG)
|
Source Correspondence
|
|
udl_handle_damage
|
|
|
[4119+17+/linux-3.19-rc1/drivers/gpu/drm/udl/udl_fb.c]
|